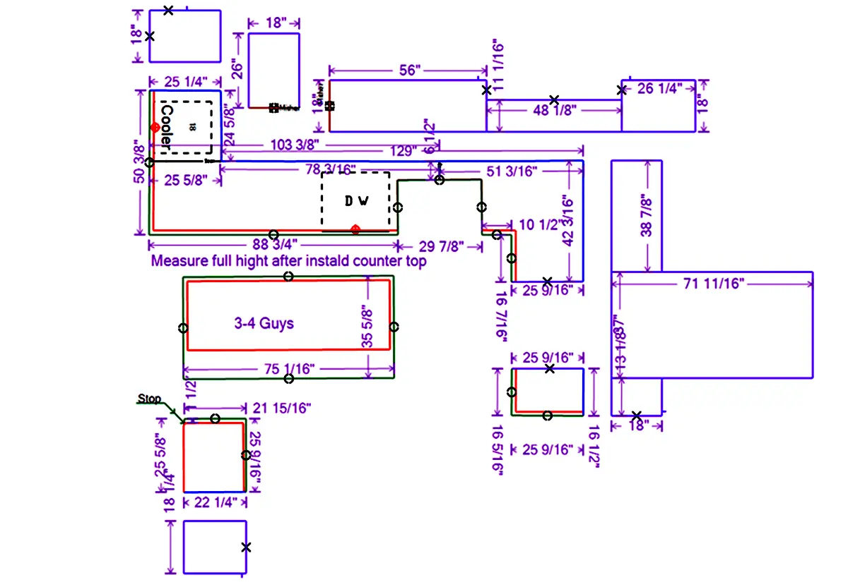
Digital Layout Software for Natural Stone, Quartz, Porcelain & Marble in the Chicagoland Area
We proudly serve the Chicagoland area, providing advanced Digital Layout Software and 3D visualization services for natural stone, quartz, porcelain, and marble surfaces. Our technology-driven process allows homeowners, designers, builders, and commercial clients to preview their surfaces with precision before fabrication begins.
From private residences to large-scale commercial environments, our digital layout process ensures accuracy, efficiency, and exceptional design results.






